
自2014年以來,本屆政府共7次取消職業資格許可和認定事項合計433項,占比70%以上。同時,國務院提出要抓緊公布實施國家職業資格目錄清單管理制度,清單之外一律不得許可和認定職業資格,清單之內除準入類職業資格外一律不得與就業創業掛鉤。
2016年12月16日人社部對《國家職業資格目錄清單》進行公示,擬列入職業資格目錄清單151項。其中,專業技術人員職業資格58項,技能人員職業資格93項。
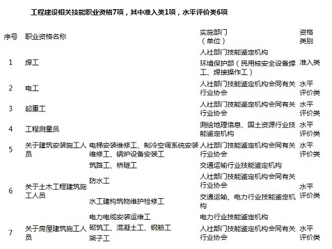
與工程建設相關的共22項,其中,專業技術人員職業資格15項,技能人員職業資格7項,具體見下表。



(來源: 勘察設計前沿)